" 논문에 사용되는 논문통계분석 구조방정식모형(SEM)에 대해 알아보기"
▣ 구조방정식 분석 및 해석방법
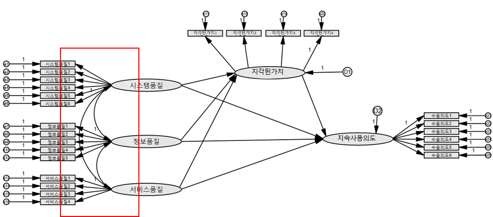
[예시] OTT 서비스의 품질이 지각된 가치와 지속사용의도에 미치는 영향

■ 모델적합도(model fit) 확인 후 가설 검정 결과 확인

- 수정지수(Modification Indices)를 통해 모델적합도(model fit) 높임

- 오차 e4와 e5 공분산 연결, e13과 e14 공분산 연결
- 한번에 연결 수정하지 말고, 하나씩 연결하고 적합도 확인(유의확률 확인하면서 해야함)
- 공분산 연결이 가능한 것은 외생 및 내생 잠재변수의 측정오차와 내생잠재변수의 구조오차(D1과 D2) 간 연결가능(논리적인 주장 혹은 이론적 근거 바탕이 되어야 함)


■ 구조방정식분석 해석
- Covariance: 공분산은 원래 자료의 단위를 그대로 반영한 두 변수 간의 상관(비표준화된 상관)
- Correlations: 상관은 자료를 표준화하여 0과 1사이의 값으로 표준화된 상관
- 모두 외생변수 간의 상관 정도를 계산한 통계량


- Squared Multiple Correlations(SMC): 다중제곱상관은 회귀분석에서 설명력(R2)에 해당
- Variances: 외생잠재변수와 오차변수들의 분산을 나타냄
- 잠재변수(D)의 오차항 분산은 선행변수에 의해 설명되지 않는 정도의 평균값인 잔차를 의미
- 관측변수(e)의 오차항 분산은 측정오차를 의미

- SMC .594는 선행변수 품질 특성 3가지가 지각된 가치를 59.4% 설명함을 의미
- SMC .647은 선행변수 품질 특성 3가지와 지각된 가치가 지속사용의도를 64.7%의 설명력을 가짐
- 오차값이 작고 표준오차(S.E)값이 작을수록 측정, 예측정확도가 높다는 의미
▣ 경로 분석 및 해석방법
[예시] OTT 서비스의 품질이 지각된 가치와 지속사용의도에 미치는 영향
- 잠재변수의 각 관측변수를 항목합산하여 경로분석
■ 모델적합도(model fit) 확인 후 가설 검정 결과 확인
- 포화모델(적정식별모델)은 자유도가 0인, 모수에 구속을 전혀 과하지 않는 모형으로 데이터에 완전 적합 되어진 모형을 의미
자유도라는 것은 정보의 수와 파악할 수 없는 미지 정보 수의 차이로 0일 경우 포화모델이라고 하는데 이는 모형의 적합도를 파악할 필요가 없다.
- 비표준화계수, 표준오차, 임계값, 유의확률, 표준화계수 확인
- 변수 평균(합산)이 아닌 요인분석을 통해 변수저장(F)으로 분석할 경우 계수값이 동일할 수 있음


[논문통계분석] 4편 구조방정식, 경로분석 분석 및 해석법 상세히 알아보기▼▼▼
"논문의 품질을 높이는 열쇠!!!
퀵데이터 논문통계분석을 통해 더욱 탄탄한 논문을 완성하세요."
퀵데이터 논문컨설팅은 논문 주제 선정부터, 연구모형, 통계분석, 심사 준비까지 전문 지도 박사님의 1:1 맞춤형 컨설팅 통해 효율적이고 빠른 논문작성을 도와드립니다. 논문 검토, 논문편집, 논문 통계분석까지 직접적인 컨설팅을 원한다면 퀵테이터에 문의하세요 상담문의 1600-7473
홈페이지 : www.quickdata.co.kr 대표번호 : 1600-7473 e-mail : quickdata7@naver.com
'논문자료 > 논문통계분석' 카테고리의 다른 글
| [논문통계분석] 6편. 구조방정식 매개효과 분석 및 해석(Amos를 이용한 다중매개효과분석) 논문통계분석강의_퀵데이터 (0) | 2023.12.01 |
|---|---|
| [논문통계분석] 5편. 구조방정식 매개효과 분석 및 해석(Amos를 이용한 단일매개효과분석) 논문통계분석강의_퀵데이터 (0) | 2023.11.30 |
| [논문통계분석] 3편. 구조방정식모형(SEM)의 타당도 및 적합도란?_논문에 사용되는 구조방정식 알아보기_ 논문통계분석강의_퀵데이터 (0) | 2023.11.28 |
| 논문통계분석에 사용되는 유의확률(p-값)이 궁금해요? (0) | 2023.11.28 |
| [논문통계분석] 2편. 구조방정식 변수의 이해하기?_논문에 사용되는 구조방정식 알아보기_ 논문통계분석강의_퀵데이터 (0) | 2023.11.27 |






