챗GPT(ChatGPT)의 채택과 사용에 대한 대학생들의 의도와 실제 행동을 영국과 네팔 두 국가 간의 비교를 통해 조사한 연구 논문입니다. 연구는 통합기술수용이론(UTAUT)에 불안감(anxiety)이라는 추가 요소를 통합하여 진행되었습니다.
주요 결과에 따르면, 성과 기대, 노력 기대, 그리고 사회적 영향은 두 나라 모두에서 챗GPT 채택 의도에 긍정적인 영향을 미쳤습니다. 하지만 불안감의 영향은 국가별로 다르게 나타났는데, 영국에서는 사용 의도에 부정적인 영향을 주었으나 네팔에서는 유의미한 영향이 없었습니다. 연구는 기술 접근성, 문화적 배경, 교육 시스템 등 상이한 맥락이 챗GPT 수용에 어떻게 영향을 미치는지에 대한 중요한 통찰력을 제공하네요.

연구에 대해 살펴보겠습니다
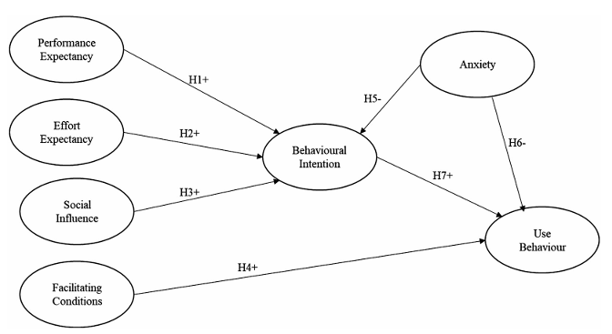
연구모형

연구가설
H1. 성과 기대(Performance expectancy)는 ChatGPT 사용에 대한 행동 의도에 긍정적이고 유의미한 영향을 미친다.
H2. 노력 기대(Effort expectancy)는 ChatGPT 사용에 대한 행동 의도에 긍정적이고 유의미한 영향을 미친다.
H3. 사회적 영향(Social influence)은 ChatGPT 사용에 대한 행동 의도에 긍정적이고 유의미한 영향을 미친다.
H4. 촉진 조건(Facilitating conditions)은 ChatGPT 사용 행동에 긍정적이고 유의미한 영향을 미친다.
H5. 불안감(Anxiety)은 ChatGPT 사용에 대한 행동 의도에 부정적이고 유의미한 영향을 미친다.
H6. 불안감(Anxiety)은 ChatGPT 사용 행동에 부정적이고 유의미한 영향을 미친다.
H7. 행동 의도(Behavioural intention)는 ChatGPT 사용 행동에 긍정적이고 유의미한 영향을 미친다.
TIP
성과 기대는 특정 기술 사용이 과제 수행 능력이나 목표 달성을 향상시킨다고 개인이 여기는 정도를 의미합니다.
노력 기대는 특정 기술 사용이 간단하고 적은 노력을 요구할 것이라고 개인이 기대하는 정도를 의미합니다.
사회적 영향은 개인에게 중요한 사람들이 특정 기술을 사용해야 한다고 생각한다고 개인이 믿는 정도를 의미합니다.
촉진 조건은 개인이 특정 기술을 효과적으로 사용하는 데 필요한 자원과 지원을 가지고 있다고 인지하는 정도를 의미합니다.
불안감은 새롭고 익숙하지 않은 기술을 사용하는 것에 대한 불안과 두려움을 의미합니다.
연구방법
측정 도구
- 선행 연구에서 차용하였으며 네팔과 영국 맥락에서 ChatGPT 채택에 맞게 수정
- 모든 7개 잠재 변수(PE, EE, SI, FC, ANX, BI, UB) 항목은 Venkatesh et al.(2003)이 개발한 UTAUT 모델 활용
- 척도 항목은 5점 리커트 척도(1=매우 동의하지 않음, 5=매우 동의함)로 측정
데이터 수집
- 2023년 5월부터 9월까지 네팔과 영국의 고등 교육 기관에서 Qualtrics 온라인 설문조사 수집
- 편의 샘플링을 사용하여 1400명의 학생에게 설문지를 배포했고, 510건의 응답을 받아 36.42%의 응답률로, 최종적으로 465부의 유효한 설문지 사용
데이터 분석
구조 방정식 모델링(SEM)을 수행하기 위해 IBM SPSS, AMOS(v. 28) 통계 소프트웨어 사용
측정 모델 적합도
적합도 지수(Chi-Square, CMIN/DF, CFI, TLI, RMSEA)를 통해 평가되었으며, 양국 모델 모두 양호한 전반적 적합도
신뢰도 및 타당도
- 모든 구성요소의 크론바흐 알파(α) 값은 허용 가능한 수준(0.6–0.7 이상)을 초과하여 양호한 내적 일관성을 나타냄
- 수렴 타당도와 판별 타당도 또한 AVE 및 CR 값을 통해 확인
- 공통 방법 분산(Common method variance)은 Harman의 단일 요인 테스트를 통해 문제가 없는 것으로 확인
분석결과

|
경로
|
표준화 계수 (β)
|
유의확률 (p)
|
결과
|
|
PE → BI
|
네팔: .587 / 영국: .417
|
< .01
|
accepted
|
|
EE → BI
|
네팔: .412 / 영국: .453
|
< .01
|
accepted
|
|
SI → BI
|
네팔: .197 / 영국: .237
|
< .01
|
accepted
|
|
FC → UB
|
네팔: -0.123 / 영국: .031
|
> .05
|
rejected
|
|
ANX → BI
|
네팔: -0.091 / 영국: -0.107
|
영국만 < .05
|
rejected / accepted
|
|
ANX → UB
|
두 나라 모두 유의하지 않음
|
> .05
|
rejected
|
|
BI → UB
|
네팔: .832 / 영국: .847
|
< .01
|
accepted
|


논의 및 시사점
연구 결과를 토대로 다음과 같이 요약해 볼 수 있습니다.
불안감의 차이는 문화적·환경적 맥락에 따라 달라진다.
학생들이 기술을 수용하는 데 있어 불안감의 영향은 국가마다 다르게 나타났는데 이는 기술 도입 시 문화와 심리적 요인을 고려한 맞춤형 접근이 필요하다는 점을 강조합니다.
UTAUT의 핵심 요인(PE, EE, SI)은 여전히 유효하다.
ChatGPT가 학업 성과를 향상시킨다는 기대(성과 기대), 사용이 쉽다는 인식(노력 기대), 교수자와 주변 사람들의 지지가 있다면(사회적 영향), 학생들의 수용 의도는 높아질 수 있습니다. 따라서 이러한 요인들을 적극적으로 부각시키는 전략이 필요합니다.
촉진 조건의 영향이 낮다고 해도, 지원은 여전히 중요하다.
기술 인프라나 접근성 등 촉진 조건이 수용 행동에 직접적인 영향을 미치지 않았지만, 학습 환경 내에서의 시스템적 지원과 자원 제공은 기술 통합의 기초가 됩니다. 교육 기관은 이에 대해 적극적인 투자를 이어가야 합니다.
기술 불안 해소를 위한 인식 제고 활동이 필요하다.
특히 불안감이 행동 의도에 부정적 영향을 미친 집단(예: 영국 학생)에게는, AI 도구에 대한 올바른 정보 제공과 사용법 교육을 통해 불안을 완화할 수 있도록 도와야 합니다.
교육자의 역할은 국가별·학생별로 조정되어야 한다.
고등 교육 기관(HEIs)은 학생들의 문화적 배경과 정서적 반응의 다양성을 이해하고, 이에 맞는 교수 전략을 수립해야 합니다. 예를 들어, 기술 효용성과 사회적 지지를 강조해야 하는 환경(예: 네팔), 불안감 감소와 윤리적 안내가 중요한 환경(예: 영국) 등으로 세분화된 접근이 필요합니다.
커리큘럼과 교직원 역량 개발도 병행되어야 한다.
HEIs는 기술 도입에 앞서 불안감 관련 교육 모듈 도입, 심리적 요인을 반영한 교수법 설계, 교직원 대상의 디지털 기술 수용 교육 및 심리 이해 교육 강화 등과과 같은 노력을 병행해야 합니다.
ChatGPT의 수용 여부는 단순히 기술이 편리한지를 넘어서, 학생들이 얼마나 신뢰하고 심리적으로 수용할 준비가 되어 있는가에 따라 달라질 수 있습니다.
이번 연구는 UTAUT 이론에 ‘불안감’이라는 심리 변인을 통합하여, 기술 수용의 복합적 메커니즘을 더 깊이 이해할 수 있게 해주었습니다.
교육 현장에서 생성형 AI 도구를 효과적으로 도입하기 위해서는 문화적 맥락, 인지적 기대, 정서적 요인을 함께 고려한 전략이 필요합니다.
UTAUT 기반 논문 분석, 퀵데이터와 함께 하세요.
퀵데이터는 연구자 및 대학원생을 대상으로 통합기술수용모델(UTAUT) 기반의 논문 통계 분석을 다수 수행해온 전문 컨설팅 기업입니다.
- 성과기대(PE), 노력기대(EE), 사회적 영향(SI), 촉진조건(FC), 행동의도(BI), 실제행동(UB) 등
- UTAUT 모형 변수에 특화된 설문 설계, 신뢰도·타당도 검정, 구조방정식모형 분석
- ChatGPT, AI, 스마트러닝, 모바일 앱, 정보시스템 등 다양한 기술 주제를 다룬 기술 수용 관련 논문 분석
상담 문의 T: 1600-7473
'논문자료 > 논문연구이론' 카테고리의 다른 글
| MSCEIT vs. EI 2.0: 감성지능(EI) 측정 도구의 이론적/측정적 차이 분석 (feat. 조직 및 리더십 평가) (0) | 2025.11.04 |
|---|---|
| 문제적 소셜미디어 사용(PSMU)과 정신건강: 소셜미디어 과몰입 시대, 사회적 지지의 힘이 필요한 이유 (0) | 2025.09.03 |
| 사회적 지지 연구의 발전과 측정도구: 이론에서 실무까지 (0) | 2025.06.24 |
| Lazarus와 Folkman의 스트레스 대처 이론: 평가와 대처의 상호작용을 중심으로 (0) | 2025.06.23 |
| IT 분야의 시스템품질, 서비스품질, 정보품질이 사용자 만족과 순 편익에 미치는 영향을 검증할때 사용하는 정보시스템성공모델_퀵데이터 (0) | 2022.03.03 |

